Обычная задача создать дублирующее табло (выносное, дополнительное, как удобно называйте) иногда может превратиться в приключение. Изготовление дублирующего табло для весов задача не всегда простая.
Мы производим такие экраны, табло, задача обычная и простая. Важно знать для чего табло используется, к чему подключается, какой способ подключения, протокол обмена данными. Также нужны размеры, где будет находиться табло, как крепиться. Казалось бы, обычные вопросы, но…

Данный индикатор применяется в различного вида платформенных и автомобильных весах. Его можно использовать как с небольшими платформами на одном датчике, так и с платформой на 4-х и 8-ми датчиках. Кол-во одновременно подключаемых датчиков — не более 4х по 350Ω и 8 по 700Ω. Существует возможность подсоединения индикатора А12Е как по 4-х проводной, так и по 6-ти проводной схемах подключения. В комплектацию входят — встроенная перезаряжающаяся батарея, интерфейс с компьютером через RS232, функция HOLD стабилизации веса.
В один из дней, появляется заказ. Указываются весы марки A12E, размеры, цвет свечения, все просто, согласовывается цена. 2-3 дня заказ готов, забирайте.
Надо отметить, что при изготовлении дублирующего табло, важным моментом для согласования приема данных, отправки данных на весы является частота, с которой весы шлют данные в режиме непрерывной передачи. Весы A12E китайские, в своих описаниях (а их несколько на просторах Интернета), не имеют такой характеристики. Это был первый подводный камень. При настройке ПО для табло исходили из частоты посыла 100 мс, сами весы были неисправны, заказчик ждал прихода нового комплекта, поэтому действовали так.
Вторым камнем оказалось отсутствие в протоколе описания двух байт в посылке.
Пришлось дорабатывать софт уже после выяснения причин засорения буфера обмена порта RS232.
Это посылка от весов. Кому надо, лог HEX прикладываю.
Вроде с этими вопросами разобрались.
Самое интересное выясняется потом. Оказывается место, где будет установлено дублирующее табло – это передвижная платформа на рельсах. Среда работы – воздух со взвешенными частицами порошковой краски. Вибрация, статика, плохое электропитание. Все самое то, для реального тестирования произведенного нами оборудования.
По приходу исправного комплекта (нового) весов A12E от китайского производителя, провели тестирование: видео наблюдаем.
Заказчик, надеясь на свои силы, забрал дублирующий экран, и через пару дней вышел на связь, мол, ошибка какая-то. Ошибка? Пришлите видео. Посмотрев видео, мы были удивлены (слабо сказано), в каких условиях это работало. После 1-2 минут работы сбой.
Конечно, первое дело питание. Выезд на место, логи, замеры. Это обычный завод, где «земля» — настоящая редкость для питания. Кроме того, взвесь в воздухе мелких частиц порошковой краски (завод применяет порошковую краску для изготовления своей продукции) создавало «полупроводниковую» почву для статического электричества.
Конечно com-порт первый кандидат на вылет. Так и есть. Микросхема max3232, не самая редкая, и конечно она и была применена в преобразователе TTL для связи контроллера дублирующего табло и весов.
В обычных, офисных условиях, или лабораторных, все работает прекрасно, без нареканий. В «боевой» среде, как оказывается, нужно быть готовым к проблемам, теперь будем знать.
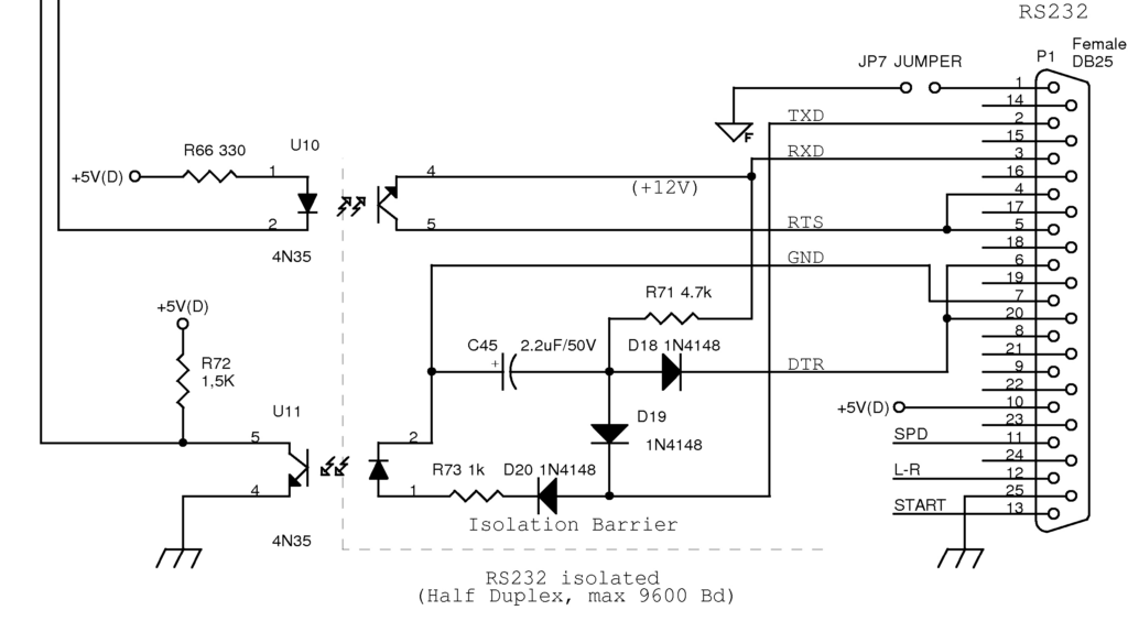
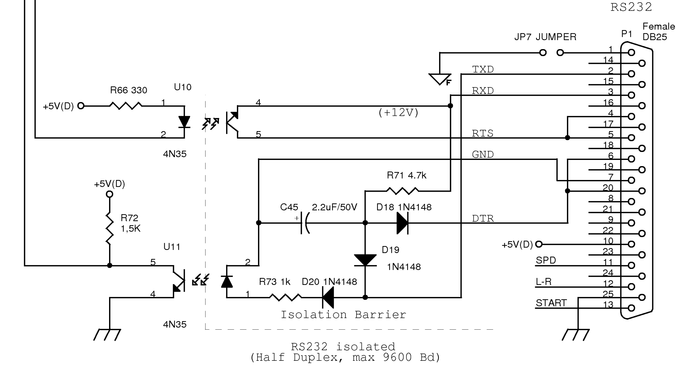
Преобразователь заменен на другой, такой же. Как оказалось впоследствии, это проблему не решило. Тут-то и возникла задача гальванической развязки порта RS232.
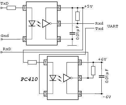
Поиск на просторах Интернета дает разные результаты. Например:
Требовалось решение готовое «завтра к утру», ибо это же завод. Конечно, как в большинстве городов нашей любимой Родины, в нашем городе имеется несколько магазинов радиодеталей, 2-3 десятка мастерских по ремонту всяческой электроники. Были проверены, наверное, все из них, но готового решения там не найдено. Заказаны вот такие оптические преобразователи RS232. Но это все не завтра.
Особенностью весов A12E было несколько режимов работы, в том числе с непрерывной передачей информации о весе, передача информации по запросу и с передачей информации по стабилизации веса.
В условиях вибрации и движения платформы, на которой установлены весы, о стабилизации веса речи и быть особо не может, и мы использовали только 2 режима: передача информации по запросу и непрерывная передача информации. Надо было решить, чем временно заменить готовые решения по гальванической развязке весов и табло. Исходя из вольтажа com-порта весов (6В), выбор пал на оптрон 6N135, 6N136. Два оптрона прекрасно справились бы с этой задачей. Но для получения полной развязки один оптрон надо питать от одного устройства, другой — от другого. Приемный оптрон от табло надо запитывать от весов, а там только три провода RXD, TXD и GND. Как быть?
Если что-то менять, значит, заказчик ущемлен тем, что весы будут доработаны, либо будет применен еще один источник питания, решение не универсальное, и так далее. Вот что имеется ввиду:
Здесь указана стандартная схема обвязки оптрона 6N135, 6N136. Конечно, сигнал по линии TXD от весов, приходя на ноги 2, 3 оптрона развязан гальванически со входными линиями дублирующего табло. Что, собственно, и было нужно в нашем случае. Оптрон запитывался от линии +5 В от контроллера, балансировочный резистор по входящему сигналу поставили 200 Ом, нагрузочный на транзисторе 1 кОм. Схема работала. Но как быть с обратным сигналом от табло? Как питать второй оптрон?
Из-за недостатка времени, было принято решение использовать только входящий сигнал TXD от весов, а командный режим по запросу не использовать, и отложить решение этого вопроса на некоторое время. Например, на «послезавтра».
На текущий момент решение «только режим непрерывной передачи» работает, нареканий от заказчика нет, от нас тоже.
А если в целом, то выносное (дублирующее) табло для весов штука полезная и мы рекомендуем на таких устройствах расширения не экономить. Особенно удобно применять табло на автомобильных весах, больших платформах и так далее.
Возможно, у Вас есть какие-либо решения на счет не решенной проблемы, ждем в комментариях. А если кому-то пригодится наша информация – будем рады.















